高原烟花秀引关注!官方通报!蔡国强、某某鸟品牌致歉!
针对日前蔡国强烟花秀引发广泛关注虚拟币贸易,“云端珠峰”21日发布情况通报:
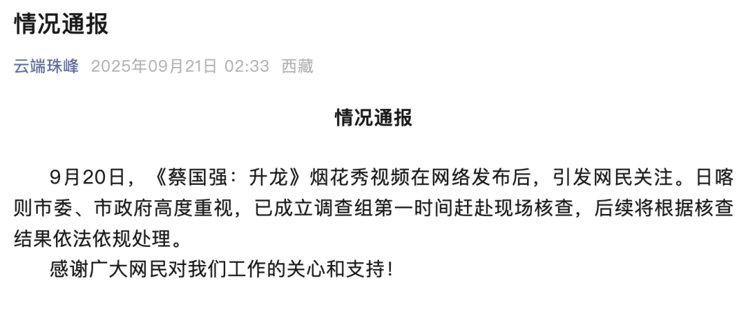
9月20日,《蔡国强:升龙》烟花秀视频在网络发布后,引发网民关注虚拟币贸易。日喀则市委、市政府高度重视,已成立调查组第一时间赶赴现场核查,后续将根据核查结果依法依规处理。

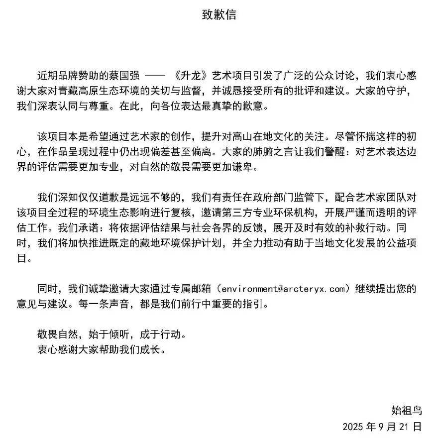
9月21日,@ARCTERYX始祖鸟 发文道歉虚拟币贸易。但这是一份落款没有完整公司名称也没有加盖公章、只有品牌名称的致歉信。


展开全文
蔡国强在抖音发布致歉信虚拟币贸易,全文如下:

此前报道
9月19日,艺术家蔡国强在西藏喜马拉雅山脉江孜热龙地区(海拔约5500米)燃放艺术烟花虚拟币贸易。

△现场视频显示,蔡国强通过火药爆破在山脊点燃三幕烟花,形成“升龙”动态景观虚拟币贸易。
尽管其燃放之前声称,烟花全部使用生物可降解环保烟花材料,大量网友仍表示质疑虚拟币贸易。目前,主办这场烟花秀的品牌方已删掉了相关视频。
来源:央视新闻、环球网、新黄河、第1眼新闻
版权声明:如无特殊标注,文章均为本站原创,转载时请以链接形式注明文章出处。









评论